
本科人才培养方案
(2018版)
william威廉英国官网(微电子学院)
成都信息工程大学教务处 编印
二〇一八年七月
关于2018版本科人才培养方案的说明
一、本校所有本科专业学制均为四年,各专业人才培养方案据此进行课程设置及学分分配,规定最低毕业学分一般为160-165学分。
二、本人才培养方案中的课程性质分为核心必修、必修、选修三类。在有效学制内,必修课程必须修完,没有通过必修课程考核的,必须参加补考、重修,直至及格;选修课程没有通过的,可重修该课程或选修课程模块中的其他课程,直至选修学分达到课程模块规定的最低要求即可。
三、创新创业教育环节中创新创业教育实践部分的学分认定,分为学校标准和学院标准两级。学校标准由教务处联合其他职能部门共同制定,学院标准由各学院自行制定,学生参加的相关活动满足学校标准或学院标准均能获得该项学分。
四、学生完成本专业人才培养方案中相关教学环节,取得该专业规定的最低学分,准予毕业,对符合《成都信息工程大学学士学位授予工作细则》规定的授予学士学位。学生修完规定学分可以提前毕业(按《成都信息工程大学本科生课程修读管理办法》执行),因各种原因也可以延后毕业,但延长时间不得超过两年。
五、本人才培养方案在教学运行中,无特殊情况应严格执行。部分课程可能会根据社会需要和学科发展情况做出调整,相关调整应由各教学单位在每学期期初提出申请,经教务处审核批准后执行。
六、本人才培养方案从2018级开始实施。
微电子科学与工程专业本科人才培养方案
一、专业基本信息
专业代码:080704
专业名称(中):微电子科学与工程
专业名称(英):Microelectronic Science and Engineering
修业年限:标准学制为4年,实行3-6年弹性学制
授予学位: 工学学士
专业优势与特色:四川省卓越计划专业。本专业属于电子科学与技术一级学科,设立有电子科学与技术一级学科硕士学位授权点、集成电路工程专业硕士授权点。本专业以物理、电子、计算机技术为基础,形成了电子微系统、集成电路设计两个特色鲜明的专业方向,充分体现物理、电子、计算机等学科交叉性。
二、培养目标
本专业培养符合国家经济建设需求,适应现代科技发展需要,具有德智体美基本素质和科学素养,了解国际上微电子行业的前沿技术、掌握扎实的微电子科学与工程的基础理论和专业技能,具有一定的创新精神,能够在微电子领域或信息技术相关行业,尤其是电子微系统、集成电路设计领域从事科学研究、技术开发、市场推广等工作的高素质应用型高级工程技术人才。毕业生毕业5年左右达到以下目标:
培养目标1:能够综合运用数学、自然科学和微电子领域的相关理论和技术,对微电子产品或系统进行构思、设计、实现和运行;
培养目标2:能够在微电子领域或信息技术领域相关行业从事研究、开发、生产、推广等方面的工作,能够胜任工程师岗位或履行相应职责,其工作能力和工作业绩得到所在单位或组织的认可;
培养目标3:具有健康的身心和良好的科学人文素养,有职业道德,能够从法律、伦理、经济、社会和环境等系统视角对工程项目进行决策和管理;
培养目标4:能与国内外同行、专业客户和社会公众有效沟通,能够融入团队的工作并发挥良好的作用;
培养目标5:具有国际化视野并能通过终身学习适应职业发展需要,具有职场竞争力。
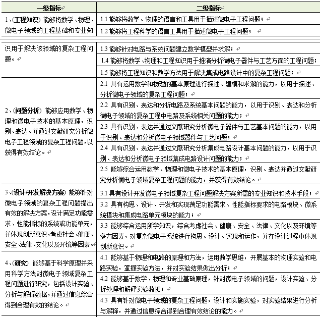
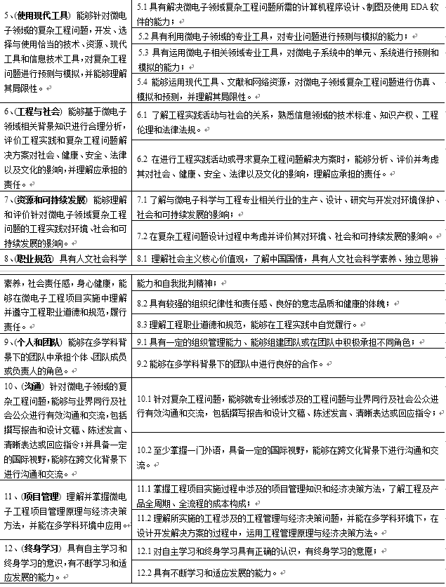
三、毕业要求
本专业的毕业要求具体描述如下表。


毕业要求对培养目标的支撑关系见附表1。
毕业要求的分解与达成见附表2。
四、课程体系构成及毕业学分最低要求

主要专业核心课程(11门):电路分析基础B、模拟电子技术A、数字电路与逻辑设计B、微处理器与微计算机系统A、电磁场与电磁波C、信号与系统A、固体物理与半导体物理、微电子器件原理、微电子工艺、数字集成电路设计A、模拟集成电路设计A。
五、实践教学
1、实践教学环节统计表

*注:1. 独立设置实验课指工程导论实践项目、大学物理实验1、大学物理实验2;;
2. 课内实习指思想政治类课程实习、军训、体育、集成电路封装与测试;
3. 综合性课程设计含电子技术综合设计、专业方向综合设计、程序设计训练、电子工艺实习、金工实习等。
4. 专业认证标准中要求的“工程实践与毕业设计类课程”包含独立工程导论实践项目、综合性课程设计、毕业实习、毕业设计和工程实践和创新创业实践,共计33.5学分;
5. 毕业设计总学时按12周×16学时算;总学时数为167学分×16学时+32学时(毕业设计增2周)+64学时(大学体育增64)+16学时(电子工艺实习增0.5周)=2784学时;
6. 周数的学时按:周数乘以16学时计。选修课的学时按可开出的最高实践学时估算。
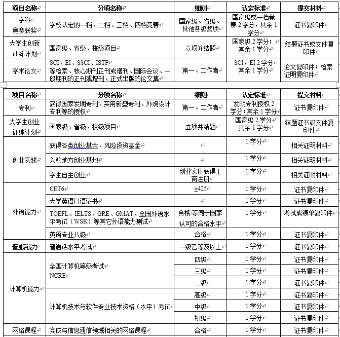
2、创新创业实践环节
学生在本科学习期间须完成6个创新创业教育环节的学分,包括创新创业基础教育系列课程2学分、《创新、发明与知识产权实务实践项目》1学分和《创新创业实践》3学分。学生可通过下表所列项目获得《创新创业实践》学分。


六、课程设置与教学进程计划表(见附表3)
七、指导性修读建议
对专业方向选修模块、专业任选模块的修读建议见附表4。
微电子科学与工程专业课设置了两个个限选方向,分别是电子微系统和集成电路设计。
电子微系统方向主要培养学生集成化电子系统的设计能力,其主要先修课程包括:数字电路与逻辑设计、微处理器与微计算机系统、C语言程序设计、数据结构与算法设计以及数字集成电路设计等。教学目标强调学生掌握数字集成系统设计原理和仿真方法。
集成电路设计方向侧重培养学生的模拟及射频集成电路的设计能力。其主要先修课程包括:模拟电子技术、固体物理与半导体物理、微电子器件原理、模拟集成电路设计、电磁场与电磁波等。教学目标强调学生掌握模拟高低频集成电路设计方法。
八、辅修课程修读建议
九、其他补充说明
撰写人: 审核人:
2018年7 月



